2020 27英寸iMac与2019 iMac 5K哪款值得入手 两款Imac区别对比
番茄系统家园 · 2022-11-02 04:20:24
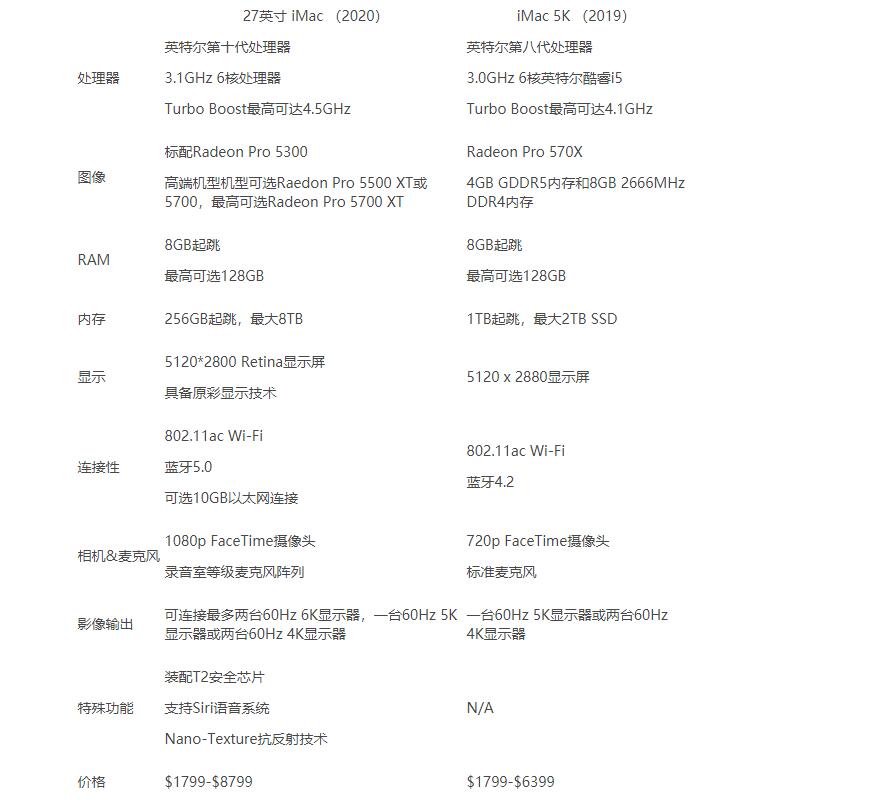
2020 27英寸iMac与2019 iMac 5K哪款值得入手?苹果于周二发布了新一代27英寸iMac,搭载更快的英特尔处理器、T2芯片、全线标配固态硬盘,配有更绚丽的5K视网膜显示屏以及更高品质的摄像头、扬声器和麦克风。这无疑是迄今性能最强大、功能最出色的 iMac。
新款iMac虽然并非万众期待的全面翻新设计,但也的确通过一些新功能和英特尔新硬件使iMac的外形更加现代化。以下是将新款27英寸iMac与2019年iMac 5K的比较。
总的来说,2020年的27英寸iMac机型性能提高还是十分可观的。苹果公司表示,新机CPU性能将提高65%,场景演示速度最高提升达 50%。苹果在新产品中放弃了Fusion Drive,转而支持SSD,用户可以配置最多8TB的存储空间。为了增强安全性,苹果还将其T2安全芯片也引入了iMac。
在显示方面,2020年27英寸iMac和2019年iMac 5K之间的分辨率、宽高比、每英寸的像素和亮度都完全相同,然而新机支持苹果原彩显示技术,该技术可根据用户的环境调整屏幕的色温。苹果公司表示,这将给用户带来更愉悦的观看或阅读体验。用户还可选择多支付500美元,选配具有抗反射技术的Nano-texture纳米纹理玻璃面板。
免责声明: 凡标注转载/编译字样内容并非本站原创,转载目的在于传递更多信息,并不代表本网赞同其观点和对其真实性负责。如果你觉得本文好,欢迎推荐给朋友阅读;本文链接: https://m.nndssk.com/yjwt/190604qRZkdn.html。猜你喜欢
最新应用
热门应用

