修复9241+9602两相负载不平衡一例
番茄系统家园 · 2022-11-10 09:27:19
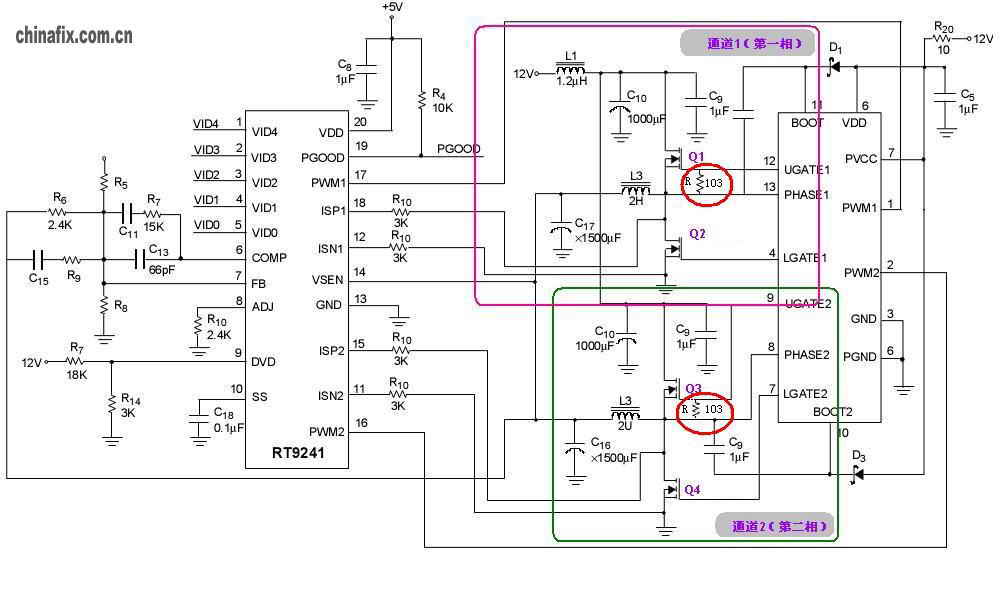
一片杂牌845GL,开始是开机不亮。发现电源部分的电容大都漏液,换上后还是不通电,检查12V短路,查出是两个上管击穿,更换后开机,正常跑码。以为已经修复,可是跑机时间一长又黑屏了,检查发现上管再次击穿。但是关机测12V、5V对地阴值,都稳定在200欧左右,应该正常。换了场管后,检查没有短路的情况下,再次开机,为了防止烧管,马上检测在通电情况下测验各部分的电压,发现有一路上管的G极电压只有2.5V,而别一路的上管则有3.1V,但是奇怪的是这两相的输出都正常为1.7V(用的是C4 1.8),这种情况下,开机几分钟电源管就非常热,马上关机,还好没有烧管,但为什么两相G极会差那么多呢?此板的电源是9241A+9602,查到上管的G级都是直接接到9602的9脚和12脚,一个直接的想法就是9602性能不良,于是用850把9602拆下,找到一片好板,把9602换上去,故障还是依旧。因为这片板子用的是单上管+双下管,考虑到两相的电路完全一样,于是用万用表仔细对照,果然发现两路的上管G级对地阻值有差别,修理陷入困境,于是找到zflzxx版主的9241+9602帖子 ,实际跑线路,发现这个板子电路与zflzxx 有差别,就是在上管的G极和S极之间加了一103的电阻。
测量G极和103另一端的阻值,两相的不一样,由于上管的D极直接连到9241的14脚,试换了一下9241,还是没解决问题。看来只能是连接8脚和10脚的C9漏电了,好不容易找到这个小家伙,(这个板子基板是黑色的,跑线路真是头疼)拆下后,果然电容阻值在100多欧,从旧板子上找到个头差不多的帖片电容,换上后,再次测量阻值,一切正常,加上U和内存、硬盘,正常进入系统,量上管的G极,两相都是2.8V左右,温度也降下来了。至此,故障完全排除。


