Win10怎么设置网络按流量计费 Win10网络设置流量收费教程
番茄系统家园 · 2022-04-21 11:35:12
在Windows 10系统的“网络设置”中,新增了一项“按流量计费”功能,对于普通WiFi或插网线上网的用户作用不大,但对于一些使用流量套餐,主经常需要移动办公的用户群体则显得很有帮助。下面小编主要来分享下Win10怎么设置按流量计费,图文教程如下,有需要但不会设置的朋友,不妨看看。
第一步:首先在Win10右下角的“网络图标”中点击鼠标右键,然后点击“打开网络和Internet设置”,如下图所示。
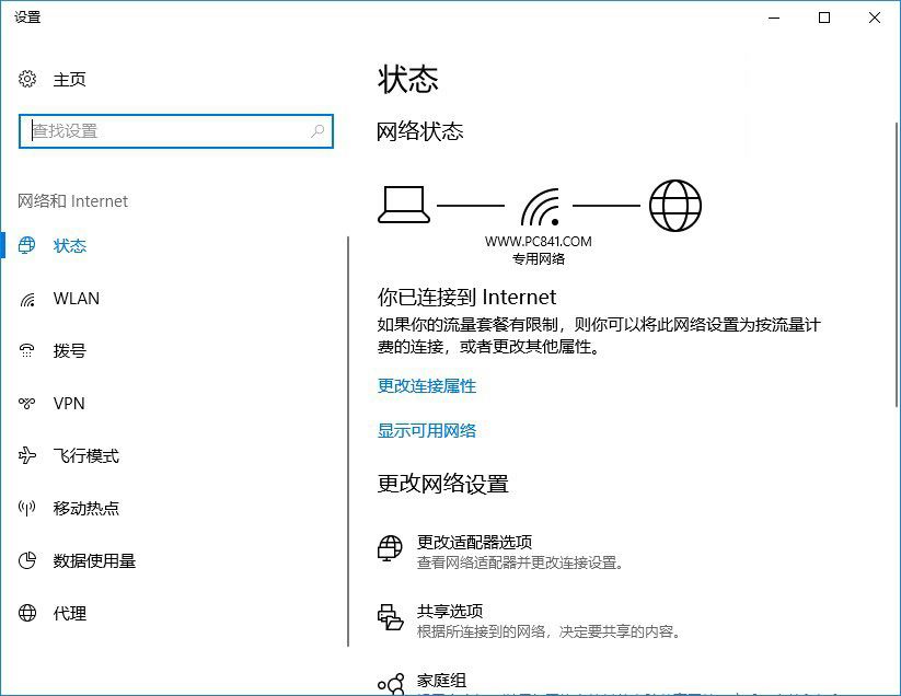
第二步:打开网络设置界面后,在网络状态下方,点击“更改连接属性”,如下图所示。
第三步:最后在设置界面往下拉,找到将“设为按流量计费的连接”下方的开关,点击打开(变为蓝色则为打开,默认黑白色是关闭的,点击变为蓝色即为打开了),如下图所示。
以上就是Win10网络设置流量计费教程,开启流量计费后,可以节省流量,限制Windows自带更新等。另外,如果你的电脑上网是包流量上网,强烈建议开启这个开关,可以为您节省流量哦。希望对大家有所帮助,如果大家有任何疑问欢迎给我留言,小编会及时回复大家的!
免责声明: 凡标注转载/编译字样内容并非本站原创,转载目的在于传递更多信息,并不代表本网赞同其观点和对其真实性负责。如果你觉得本文好,欢迎推荐给朋友阅读;本文链接: https://m.nndssk.com/wlaq/151939CTZL7u.html。猜你喜欢
最新应用
热门应用

