blender怎么使用虚拟三键鼠标模式?
番茄系统家园 · 2022-11-24 01:04:30
使用blender有许多操作是需要用到鼠标中键的,对于有些没有中键的鼠标,软件提供了一种替代方式——虚拟三键鼠标模式,可以使用组合键的方式替代中键,下面就来看看如何设置这种模式吧。
- 软件名称:
- Blender v2.93.2 正式版 for Mac 64bit 中文苹果电脑版(支持M1)
- 软件大小:
- 192MB
- 更新时间:
- 2021-08-05
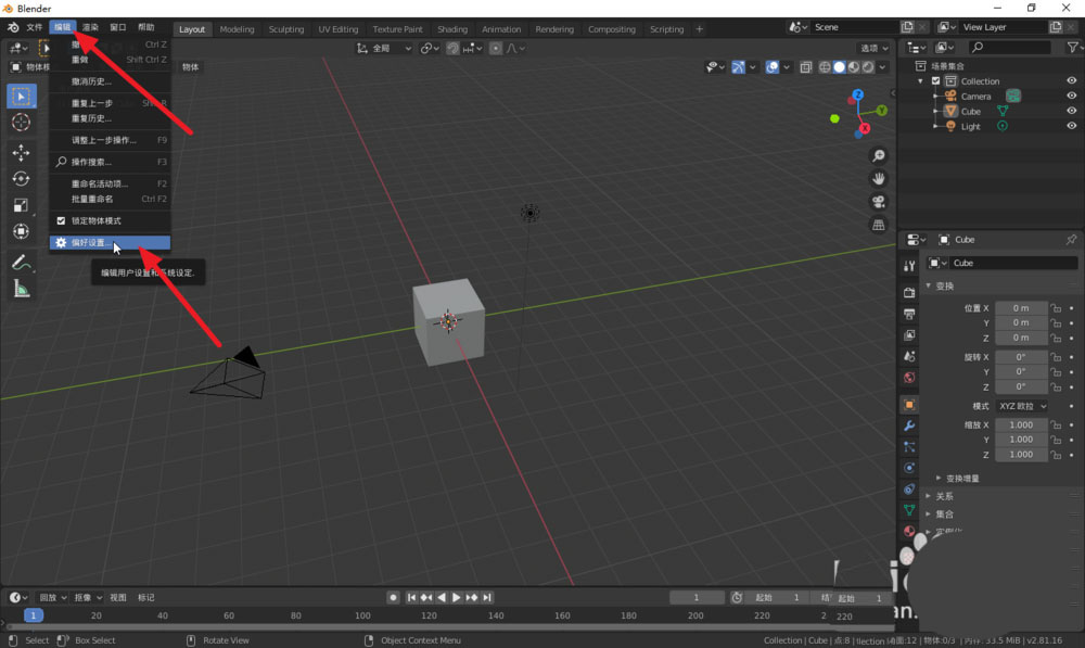
1、打开软件,选择‘编辑’-‘偏好设置’。
2、在偏好设置窗口选择‘输入’标签。
3、勾选右侧鼠标下的‘模拟3键鼠标’。
4、按下alt+鼠标左键就可以实现原来鼠标中键的功能。
以上就是blender使用虚拟三键鼠标模式的教程,希望大家喜欢,请继续关注。
相关推荐:
免责声明: 凡标注转载/编译字样内容并非本站原创,转载目的在于传递更多信息,并不代表本网赞同其观点和对其真实性负责。如果你觉得本文好,欢迎推荐给朋友阅读;本文链接: https://m.nndssk.com/rjwt/180151heu8gP.html。猜你喜欢
最新应用
热门应用

