C4D怎么制作扭曲Q弹的文字动画效果?
番茄系统家园 · 2023-03-27 06:55:41
想要使用C4D来制作扭曲Q弹文字动效,该怎么制作呢?下面我们就来就来看看详细的教程。
- 软件名称:
- Cinema 4D R18 中文安装免费版(附注册机+安装破解教程)
- 软件大小:
- 4.5GB
- 更新时间:
- 2016-11-25
1、打开C4D软件;
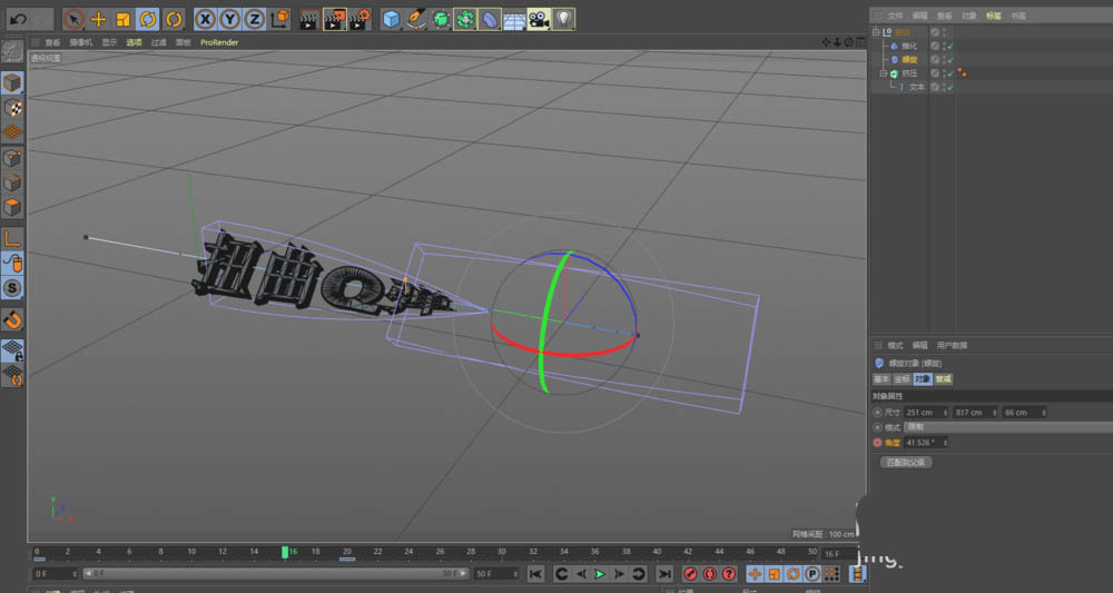
2、选择文本样条输入自己想要的文本内容:扭曲Q弹;然后给文本图层添加一个挤压,给它一个厚度,调节挤压参数;
3、添加锥化工具,选中锥化工具和挤压图层,快捷键Alt+G建立组,成为平级才可操作;调整锥化的大小和文字的大小差不多,这样方便我们调节控制;将锥化的强度调整到100%;然后给锥化的位置k关键帧,实现一个文字从左到右从无到有的一个动画效果;(注意锥化的方向)
4、添加螺旋工具,调整螺旋的大小和文字的大小差不多,给螺旋的位置从左到右k关键帧,和给螺旋角度k关键帧;(注意螺旋的方向)
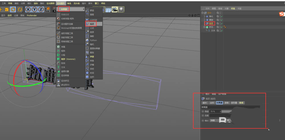
5、添加延迟效果器,注意延迟效果器的位置,得先锥化和螺旋效果实现了之后再来延迟;
6、保存导出即可;
以上就是c4d制作扭曲Q弹文字动效的教程,希望大家喜欢,请继续关注。
相关推荐:
免责声明: 凡标注转载/编译字样内容并非本站原创,转载目的在于传递更多信息,并不代表本网赞同其观点和对其真实性负责。如果你觉得本文好,欢迎推荐给朋友阅读;本文链接: https://m.nndssk.com/rjwt/180108m7KVSn.html。猜你喜欢
最新应用
热门应用

