C4D怎么创建逼真的枕头? c4d大花枕头的制作方法
番茄系统家园 · 2023-05-07 12:22:55
c4d中想要建模枕头,该怎么建模枕头呢?如果需要让枕头更逼真,需要添加材质,里面运用的知识有布料标签、循环选择和材质贴图。而布料标签的属性面板主要是修整里面的缝合面的设置,收缩和松弛;标签里布料引擎的勾选与否;循坏选择主要是用于点和面的循坏选择;材质贴图主要是添加纹理贴图使模型“穿上好看的衣服”,下面我们就来看看c4d大花枕头的制作方法。
- 软件名称:
- MAXON Cinema 4D R20 (C4D R20) 中文安装免费版(附补丁+序列号+教程)
- 软件大小:
- 407MB
- 更新时间:
- 2019-08-05
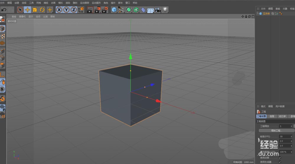
1、创建一个立方体
2、在属性面板中,对象属性中,对象,Y轴尺寸设置为700mm,结果如图:
3、由于抱枕沿着X轴和Z轴需要缝合,于是分段X25,分段Z25,如图:
4、将其变为可编辑模式,快捷键c,结果如下:
5、给立方体加一个布料标签,右键-模拟标签-布料,结果如图:
6、选择面编辑模式
7、在菜单栏里,选择-循环选择,结果如图:
8、选择侧面,产生高亮显示,鼠标单击显示为黄色,如图
9、单击布料标签,选择布料标签的属性——修整
10、在修整属性里点缝合面的设置,然后点收缩,结果如图
11、将宽度变小,再点设置,使抱枕侧边变窄到适当的位置,
1
免责声明: 凡标注转载/编译字样内容并非本站原创,转载目的在于传递更多信息,并不代表本网赞同其观点和对其真实性负责。如果你觉得本文好,欢迎推荐给朋友阅读;本文链接: https://m.nndssk.com/rjwt/179798NS2iIE.html。猜你喜欢
最新应用
热门应用

