央视发布2016放假安排 年假2月7日(除夕)-13日
番茄系统家园 · 2022-11-30 02:26:36
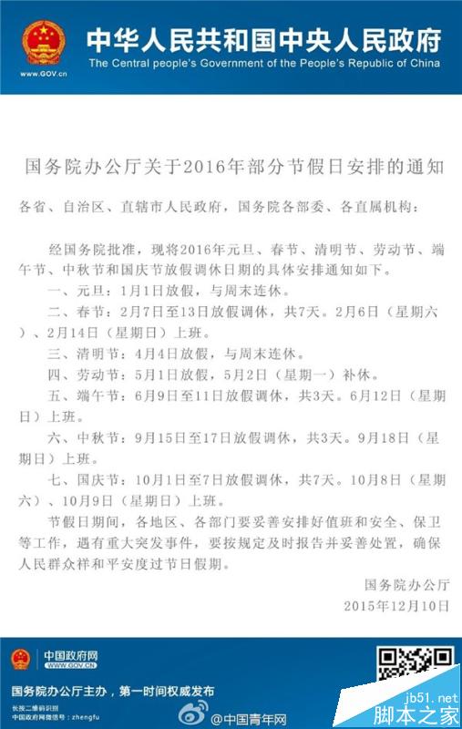
12月10日消息,据央视新闻报道,2016年的放假安排目前已经公布,春节放假时间为2月7日(除夕)至13日,共7天。
下面是具体放假安排:①元旦1月1日放假②春节:2月7日(除夕)-13日放假,2月6日、14日上班③清明:4月4日,连休3天④劳动节:5月1日,连休3天⑤端午:6月9日-11日放假,12日上班⑥中秋:9月15日-17日放假,18日上班⑦国庆节:10月1日-7日放假,10月8日、10月9日上班。
春节除夕不上班,但7天是不是有点短呢?
相关推荐:
免责声明: 凡标注转载/编译字样内容并非本站原创,转载目的在于传递更多信息,并不代表本网赞同其观点和对其真实性负责。如果你觉得本文好,欢迎推荐给朋友阅读;本文链接: https://m.nndssk.com/rjwt/178569KhKUuP.html。
猜你喜欢
最新应用
热门应用

