blender怎么设置隐藏场景坐标轴线?
番茄系统家园 · 2022-11-18 09:54:25
blender默认场景中会显示x与y的轴线,如果我们不想显示它们,可以在显示中把它们取消选择就可以了。
- 软件名称:
- Blender(3D建模软件)v2.80 官方正式安装版 32位
- 软件大小:
- 66.3MB
- 更新时间:
- 2019-08-01
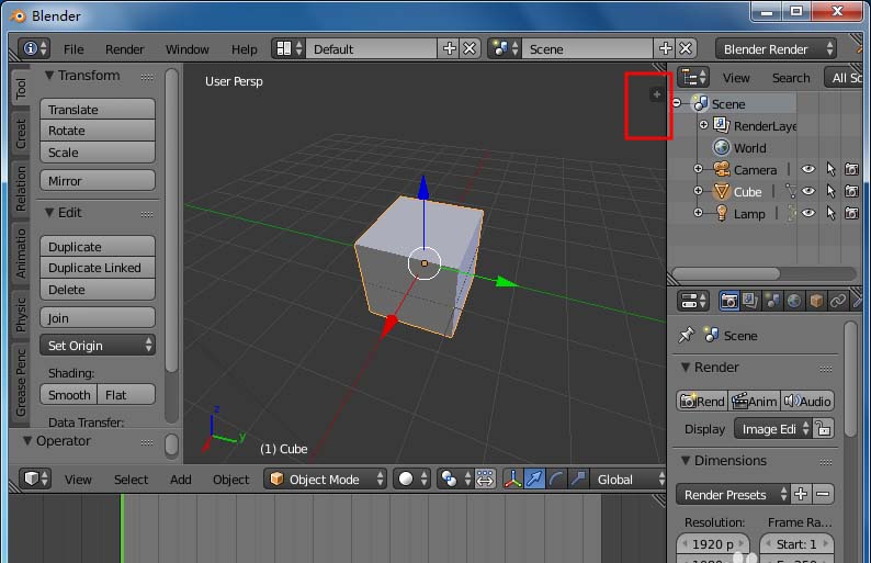
1、默认情况下场景中网格中红色x绿色y轴线是显示的。
2、我们在3d窗口右上角找到点击“+”加号图标。
3、然后会弹出属性面板。
4、在里面我们可以找到“display”选项。
5、点击小三角,展开display列表。
6、然后我们取消选择“Grid Floor”中的X、Y,然后我们发现场景中的红色X与绿色Y线就不见了。
猜你喜欢
最新应用
热门应用

