深扒做号黑产|看什么世界,我要看露露
番茄系统家园 · 2022-03-16 08:26:08
这里要蹭个热点了。
昨天自媒体三表龙门阵发表了一篇名为《河南女孩露露给我上了一堂7万的课》的文章,迅速在朋友圈刷屏。这篇看似情色实际没那么情色的文章甚至惊动了大boss马化腾,也是很牛掰了。
简单总结下“三表”这篇文章的内容:日常写科技互联网方向稿子的“三表”童靴遭遇了“鬼打墙”。可能是某做号集团购买了大量遭泄露的账号信息,其中就发现了“三表”这个年限和粉丝数目都不错的天选之号,于是派了小编“露露”接手。“露露”接手了“三表”这个一毛收益都没有的平台号后,大刀阔斧把之前内容删了个干净,改名“娱乐与露露”,开始了两个月的标题党浮夸式写文,靠每天更新五篇图文内容赚了七万多。

是不是感觉非常魔幻!看完这篇文章后编辑兴奋地发给同事小姐姐,并且即兴做了一回“露露”。
我常常因为过于优秀而显得格格不入
咳咳偏题了。
做号黑产江湖
让所有媒体人都咬牙切齿的应该就是“做号党”了。自己千辛万苦写出来的东西换个题目就出现在别的平台,甚至打了原创标记。更可气的,流量还不错。

这背后隐藏的可能就是做号黑产。他们往往有成形团队,在嗅到各大平台扶持原创的红利政策后抓住商机,形成了从买卖账号,招聘写手,打造爆文,开班授课的完整产业链。
说白了,就是薅有文化人的羊毛。
曾报道过“水军”、“刷单”、“薅羊毛”等相似话题的文章,其中做号黑产作为黑色产业链中密不可分的一环,属于黑灰产中的账号提供方。
整个黑灰产产业链包含的环节为:

【图片由数字联盟提供】
除了真实用户一步步注册通过审核成为平台号,做号黑产获取账号的手段更加多样:
一方面是批量注册新号 ,从卡商处获得手机号、并非法购买身份证、银行卡等信息,通过接码平台利用猫池、群控等工具接收短信或语音验证码,并采用虚拟机模拟器等软件模拟真实的网络及设备环境进行账号注册。
当然注册完新号后黑产集团也会模仿真实用户进行一些操作,提高账号的权重, 以方便之后的黑产项目。
另一方式是获取老账号 ,老号有一定注册时间、自身带有权重的号码,有的还带有一定的粉丝与作品。这类号码被认为不易封号,在市场上受欢迎。
而老号和带有一定权限等级的号码,一般采用两种方式得到:
盗号:主要方式是钓鱼。如发布二次打包的软件将某些软件打包加入自己需要的功能,当用户使用 这些动过手脚的软件时,黑客就会收到他们的账户名、密码 。
扫号:一种是用接码平台的手机号作为用户名,遇到注册过的直接修改密码,这种属于 黑吃黑,拿走了别人批量注册的号码。另一种简单粗暴的就是黑客通过技术手段,拖库,撞库,非法获取大量账号名,加上弱密码,去逐一验证, 这种账号一般是真实用户。(像“三表”变成“露露”就是遭遇了这种手段)
号找回了,信息呢?
这些被盗用账号的用户是否要担心自己的信息泄露呢?
数字联盟联合创始人刘晶晶告诉, 这些通过拖库,撞库,非法获得的平台媒体号存在个人信息泄漏的风险。但目前来看,做号集团专门批量获取媒体号的概率不大,从“三表”的稿件中也可以体现出来。 三表的账号被盗用后,仅变更成了一个娱乐营销号,没有对于三表本人及其原有的粉丝和家人进行进一步的欺诈等诈骗行为。
一般通过拖库撞库获得的用户信息,黑产会根据用户信息的种类、规模以及价值大小粗略分类,常见的会分为游戏账号、金融账号、真实信息这几类。信息被泄露的受害者根据泄露信息的种类不同,生活也会受到不同程度的影响。
一般来说,游戏账号被盗,对应的装备会被变卖;金融账号被盗,账号中的存款等会被洗劫一空,而其他的信息,则会以每条若干元的价格出售给对真实信息渴求的不法商家。
简单说,做号集团最大的作用就是拥有足够多的账号,按照账号属性、类别、价值等进行分类后售卖。在这条交易链背后,也暴露出 个人信息泄漏等问题。
针对做号黑产的种种行为,相关企业真的无动于衷吗?
并不,目前市面上采取的打击措施主要有:
1) 手机号实名制。但黑产可通过冒名或通过其他手段获得大量手机卡号,用来注册小号;
2) 移动互联网企业会通过大数据技术的方式分析用户行为,进行用户画像,通过建立用户黑名单的方式,对高危标记账号做行径追踪,及时制止恶意行为,但是也存在误判错判等情况。
刘晶晶告诉,在与黑灰产对抗的过程中,小号也会被正常用户使用在打车、订餐等场景中,所以此类企业的风控措施对小号的识别和风控规则存在矛盾,导致通过风控平台和一些类似手机号黑名单之类的防范黑灰产的技术,无法对此类小号无法进行有效识别。
3) 移动互联网时代,当作为识别用户的账号信息不再唯一可靠,相关的企业和组织会增加“设备”的维度,通过从移动设备角度入手,用设备可信ID的唯一性作为判断账号是否真实唯一的重要指标,从而识别和限制小号复用行为。因为设备的成本相比较账号而言,非常高昂,从设备角度限制,将极大提升黑产的作弊成本。
小号泛滥、恶意注册等黑灰产滋生于互联网行业,与多种违法犯罪的黑灰产密切相关,打击治理还需多方联动。 作为移动互联网企业,一方面要加强用户数据的保护和管理,另一方面也需要随着市场需求的不断变化动态提升企业的风控等级。
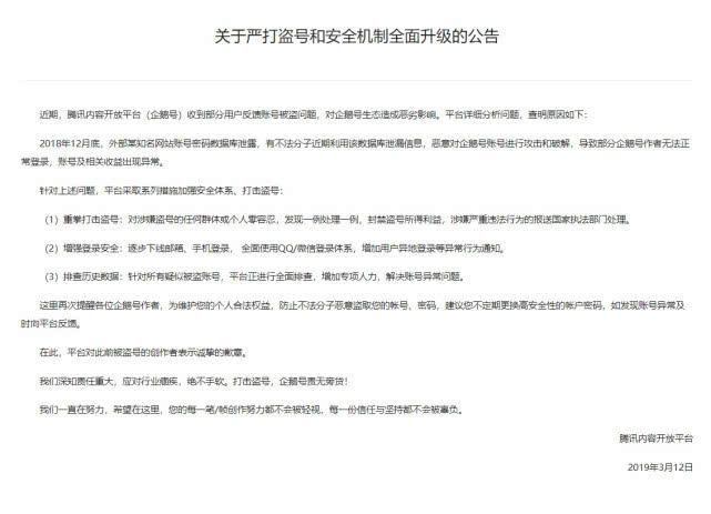
昨天消息发酵后,企鹅号就发表了《关于严打盗号和安全机制全面升级的公告》。公告称,经平台查明原因是 2018 年 12 月底外部某知名网站账号密码数据库泄露,有不法分子近期利用该数据库泄漏信息,恶意对企鹅号账号进行攻击和破解,导致部分企鹅号作者无法正常登录,账号及相关收益出现异常。企鹅号表示将采取重拳打击盗号、增强登陆安全、排查历史数据等措施解决账号异常问题。

另外,腾讯集团市场公关部总经理李航于深夜发文表示,不存在“因为露露事件,内部反腐即将开始”一说,腾讯已在筹备建立并计划近期推出“企鹅号原创专家委员会”,推动版权保护。
但三表对这个回应并不满意,今日,三表再发文《露露事件背后是腾讯资产的流失》,认为腾讯这番回应总结下来就是“盗号怪拖库,「露露集团」又不是腾讯一家有,一小时五篇的文章就是收益高不服你咬我,企鹅反腐常态化,轮得到你丫起头吗?”
底下是一轮对推荐算法的批评。
相比这些一本正经的评论,在“露露”文章下网友们的评论更活泼些:
网友A:看到六十天七万多的收入,我心动了!
网友B:我们一天100多块钱收入,自己去国外拍自己剪,上串下跳,找人找朋友,当地取材,深入探访,但这个收入不够加字幕的成本。 没有办法,这就是推荐机制,这就是大多人想看的内容。 不过现在,我快活不下去了。
网友C:老新媒体运营们强装镇定:可以学,但没必要…(说着就去把落灰的企鹅号捡了起来)
网友D:别墅里住两个月?就说给不给睡(税)吧?
网友E:当企鹅号成为专业做号团队狂欢的舞台时,认真写作的人上去就是自取其辱。
……
还有人感叹,三表,好惨一男的。露露走了,里面剩下的钱也被冻结了。还不知道接手了露露账号的三表之后会变成钮祜禄露露或者……
最后一个彩蛋,看完三表的文章后编辑也注册了企鹅号,但今天收到了审核不通过的消息。原因竟然是,本人照片与身份证信息不匹配?(不允许女大十八变吗?)


没整容没换头机器怎么就不行呢?编辑不信了,换张照片继续申请了。
免责声明: 凡标注转载/编译字样内容并非本站原创,转载目的在于传递更多信息,并不代表本网赞同其观点和对其真实性负责。如果你觉得本文好,欢迎推荐给朋友阅读;本文链接: https://m.nndssk.com/dngz/352577ucetV3.html。
