如何打掉“一直骗贷一直爽”的团伙欺诈|专访顶象
番茄系统家园 · 2022-04-13 02:09:16
最近,深切关注八卦的编辑看到两个消息:
第一个是娱乐新闻,具惠善与安宰贤的超长连载离婚大戏太曲折了,一年前两个人还在《新婚日记》里你侬我侬,狗粮管饱,现在反手就是一锤:“ 我是住在家里的幽灵,你曾经那么爱过的那个女人变成了僵尸。”
言下之意是,你特么怎么变成了这样?
第二个是社会新闻——《父亲帮27岁儿子还网贷:不敢显老 怕老板把我辞退》,故事也很凄惨,大意是儿子沉迷网络赌博,没钱之后仅用一个身份证就借到多笔网贷,结果还不起了,老父亲怕老板看出年龄太大被辞退,每天只好穿运动装在车间工作,把白发染黑。
随便网贷一时爽,全家悲惨陪你闯。
想起现在大学生接受入学第一课:好好学习,好好锻炼,不要网贷。其实,你可能误会了正经的金融平台,他们也被欺诈、坏账搞怕了。
在上一篇讲银行风控的文章《一个风控老医生的诚意:复杂招式简单化,一个手机走天下》中,聊到外有黑灰产,内有内鬼,怎么做风控。
事实上,针对金融平台的团伙欺诈比上面提到的案例都要可怕。
“隐藏性”团伙欺诈
这次给解惑的是顶象公司的解决方案和售前部总经理晋梅和首席科学家施亮。曾在 Capital One 工作的晋梅有近10年零售金融信贷业务管理经验、13年量化分析和数据建模经验,施亮在McAfee工作多年、在阿里带过基础安全算法与智能安全的团队,两人对金融业发生的欺诈惨案可以说相当熟悉了。
晋梅先给我讲了三个隐藏得很深的团伙欺诈的故事。
骗贷的15人团伙
某金融机构挖出了一个 15 人的骗贷团伙。
但是,乍看之下,你完全看不出这15个人有什么关系。三个月里,15个贷款客户分别提交了15笔贷款申请、三笔通过审批,审批过程中未发现异常,这是一个很正常的数据,被拒绝的原因多种多样:

除了三个因为明显原因被拒,其他的看上去都没有“太大问题”,但技术人员分析,其中一人与多个设备关联异常,该用户此前多次申请贷款且被拒贷,并且每次拒贷后即更换设备再次发起贷款申请。接着平台又发现,这个客户先后使用过的、发起贷款申请四台设备在两个月内先后被其他 14 人使用发起过贷款申请,而使用这些设备申请成功的三笔贷款已经有两笔发生逾期。
平台通过再次回访和排查确认,这 15 人是恶意骗贷团伙,通过购买身份证、进行资料包装,反复申请贷款,骗取金融机构资金。
30多人为一人借贷
30余名贷款客户在半年内完成贷款申请、审批和放款,每个客户的申请材料真实、审批流程没有异常,符合贷款产品审核要求。
本来平台也没发现有什么事情,突然有一天,他们发现,这 30 余名贷款客户均在申请到贷款后的较短时间内向同一个归集账户转账共 50 余笔,共转近 700 万元。
是不是特别像大家一起为一个人筹集一套买房款?
果然,通过排查后,平台发现,归集账户持有人与这 30 余名贷款账户持有人是同事、朋友、亲戚关系,而贷款的资金被挪用购房。
你要问了,大家都为一人贷款难道不行吗?又不是骗贷,人家也是正正经经地还钱。
但是,归集账户所有人可能高估了自己承受风险的能力。一旦归集账户持有人的还款能力出现问题或资金链断裂,就会出现连锁风险而导致 30 余笔贷款、近 700 万元发生逾期甚至违约不良,经济大环境不好的情况下,变数太多,这对放贷平台而言,不是什么欺诈团伙,但是要找出这类申请贷款的需求,发现潜在联系,也是相当艰难。
高风险贷款中介出马,提取手续费
很多用户因为信用记录或者本身条件不符合,原本无法获批贷款,此时,如果中介告诉他:我可以帮你定制资料,让你迅速获批,你给我点手续费,来不来?
在这个故事里,接受这个提议的有 130 多个人,这些贷款客户在贷款成功后,均向某个归集账户发起转账,总转账金额近 600 万元,每笔转账金额从几千到几万不等,进一步分析发现,转账金额几乎都是其贷款总额的10%左右。经推测和调查确认,这些转账是某贷款中介包装机构收取的服务费,而他们提供的服务,正是根据金融机构的信贷审批规则为借款人包装申请材料。
依靠“量身定做”的包装而获批贷款的客户,其实在信用资质和还款能力上“你懂我也懂”,加上贷款金额还没到手就被中介机构抽取较高比例的服务费,加大融资成本、增加还款压力,最终发生逾期和不良的风险极高。
贷款中介包装团伙一般生财有道,一旦摸清楚某个金融机构的审批规则,短时期内高频包装大量客户进行“批量攻击”。
思路的三次转变
这三个贷款故事有一个共同点: 隐藏很深,尤其是第二个为人筹集买房款的案例。
这样的案例确实很难在贷款申请审批阶段就被发现,他们想到的解法是从“动态行为”切入,用三个步骤找出团伙欺诈: 关联图谱构建、关联关系挖掘和风险动态监测。
为什么不从静态身份画像角度切入?“ 结婚之前,觉得这个男生不错,结婚之后,这个男生可能变得不好或者更好,谁也说不准。”晋梅觉得,从行为、场景等动态地判断用户的风险,是比较稳妥的办法。
具惠善与安宰贤的婚姻非常现实地佐证了这种风控理念。
了解一个人的“身份”就很难,何况是团体的关系。
比如,你要和一个人相亲,肯定先要了解这个人的姓名、年龄、身高、体重、家庭、职业,到相亲角落走一圈,你会发现一个人的“身份”更加具象,不仅有上述这些基本信息,还有收入、爱好、户籍、是否有房产,对配偶的具体要求等。
直白地看,了解一个陌生人,你可能先看到是有关他的各种各样的数据。
做风控也是这样。不过,让施亮头疼的是,他们到目标银行客户中一看,发现数据不仅多,而且还跨部门。当时和他们对接的某城商银行有四个部门,
在没有任何思路的情况下,他们找了一个部门切入,比如个人零售小贷部门,以个人用户为“核心节点”构建一个关联网络。
什么是关联网络?其实谷歌等搜索引擎很早就应用了这种理念和技术,搜索一个关键词,比如“篮球”,搜索结果可能反馈给你篮球、篮球鞋、篮球比赛,甚至蔡徐坤。
这个思路被否了,他们发现,城商银行的用户不仅有个人,还有企业,而且还有个体与业务订单之间“一对多”的情形没有被囊括进来,于是,他们想到了第二种思路。
从银行部门出发,构建部门之间的关系,这一版以银行的业务和订单为核心,通过订单构建一个订单与订单之间的关联,订单会共享手机号、贷款帐户、借记卡帐户等。
“很快,我们发现这个网络不能满足覆盖业务全生命周期的需求,不够抽象,要挖掘藏得比较深的异常操作比较困难。”施亮说。这里的“抽象”,你可以把它理解为以前做阅读理解时提取中心要义,不同的是,“抽象”得来的信息要能被机器模型所理解。
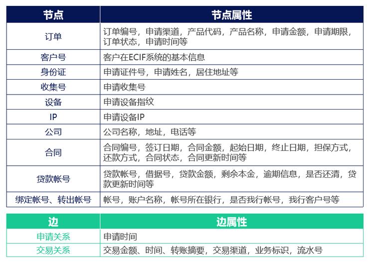
在这个目标下,第三版更“抽象”,风控专家把银行所有的要素提炼了出来形成一张大网,比如客户、身份证号、设备、手机、地址、单位、贷款帐户、借记卡号等基础要素,把不同的业务逻辑关注的关系作为网络的边并根据业务特点丰富其属性。
假如银行现在有两个部门,一个部门关心薅羊毛,另一个部门不关心薅羊毛,只关心贷款有没有欺诈,此前,两个部门的风控模型不会把信息串联起来,现在通过建网,银行所有业务形成了一张大网,一个业务领域的风险可以传递到另外一个业务领域。一个手机号如果被用作薅羊毛,那么它如果在贷款业务中出现,也会有欺诈风险。
“打通”的方法论
我们用更“抽象”的说法来提炼一下晋梅和施亮介绍的思路。
首先, 基于对场景需求和业务逻辑的理解,跨部门、跨产品构建覆盖个体、设备、组织、产品、交易等维度的复杂关联网络。
这是一张大网的重要“节点”和与节点有关系的“边”。


其次,进行关联关系挖掘: 提取个体和群体的静态画像、分析动态趋势、通过图数据挖掘技术定位潜在欺诈团伙并进行深度挖掘、特征衍生、应用机器学习定量分析后开发反团伙欺诈模型。
也就是说,所有的数据与业务关系梳理清楚后,这张大网不仅要呈现你现在的“模样”,还通过监测所有你的相关信息,归纳你变化的轨迹,再推演你“未来变成什么样”。在梳理过程中,如果它发现了团伙欺诈的蛛丝马迹,就继续挖掘,当然,已经被证实的欺诈团伙,它也不会放过,顺藤摸瓜抓出所有可疑个体,并归纳总结这些团伙的特点,汲取经验发现新的团伙。
不过,这并不够。
还有一步: 我利用你的数据,给你做了模型,我要多走一步,要让你看懂,要明明白白地解释给你听。
这年头,“售后服务”做得好才能制胜。
麦肯锡公司在招聘人才时有七轮面试,如果候选人通过了 2-3 轮面试,后面没有通过。通常公司的做法是不再通知,或者发出一个拒信。麦肯锡的面试官会重新约候选人,通过一个小时的电话,跟对方沟通面试过程中,他们为何问这些问题,考察了哪些点,候选人在哪些方面可以改善。麦肯锡的思路是,经过了几轮面试的人其实都很优秀,这些候选人现在虽然不能成为它的员工,但以后可能是它的客户、合作伙伴。
晋梅相信,在金融服务也越来越关注用户体验和用户粘性的今天,越来越多的银行会提出类似这种要求,在拒绝用户的贷款申请时,给一个详细、合理的理由,并告诉对方如何改进。
“很多黑盒式机器学习的模型只会告诉你这个用户的评分很低,但为什么不好?为什么拒绝他?就算银行不告诉用户,作为业务人员,他其实也想知道,因为业务人员的目标是把业务做好做大。银行除了风控的需求,还想优化产品的功能,更符合用户的需求,在市场上更有竞争力,如果不知道今天通过率的高低到底由什么造成、坏账率波动背后的推手到底是什么,银行将很难找到优化的方向。 ”
看到这里,你可能意识到,顶象想做的不仅是一款能揪出团伙欺诈的业务安全方案,晋梅告诉,他们还想增加这种服务方案在精准营销、精细运营等方向的应用。
从安全领域切入,从安全产品最终落地到“泛安全”,甚至“超安全”的产品和服务,贴合业务需求展开服务,是现在很多安全企业的打法。
比如,唯品会前 CSO 黄承创立了一家名为“雾帜”的公司,虽然它推出的第一款产品是主打智能编排的智能风险决策平台,但“雾帜”对自己的定位是一家以人工智能为核心驱动的新生代科技公司。同样以身份认证业务起家的芯盾时代的合伙人杜旭也对表示,他们针对的也不仅仅是安全这个盘子,他们要切入的是跟业务相关的领域。
“安全是基石,客户的最终需求一定是希望更多人用他的产品,安全只是达到这个目标过程中的一段,所以方向应该是帮助他的业务增长,这也是为什么我们愿意去陪着他,了解他的业务、场景,和他搭建很复杂的算法和模型,就是希望走到能帮他精细化运营的层面。”晋梅说。
为了给某城商行解决团伙欺诈的问题,施亮带着团队花了3-4个月专门做关联图谱打通这件事,总结出了这套“方法论”,并在申请专利。如果换一家银行,换一个客户,能够给出一个两方都能承受的实施时间和成本吗?
晋梅觉得,能够缩短三分之一到一半的时间,并有望实现多个“打通”步骤的智能化和自动化。
这是顶象将团伙欺诈解决方案商业化、规模化的过程中需要交出的一个答卷,也是它想走出安全行业,进入更多业务领域需要解决的问题。
历经三次推翻重来后,他们眼前已经有清晰的目标,相信他们可以走得很快。
免责声明: 凡标注转载/编译字样内容并非本站原创,转载目的在于传递更多信息,并不代表本网赞同其观点和对其真实性负责。如果你觉得本文好,欢迎推荐给朋友阅读;本文链接: https://m.nndssk.com/dngz/350113SCElr9.html。
